法治报道
诸暨大唐镇故意伤害案引实名投诉 轻伤二级案件办理程序及警方执法行为遭质疑
导语 近日,一份针对浙江省绍兴市诸暨市大唐街道一起故意伤害案件,以及辖区大唐派出所办案民警的实名投诉材料引发社会关注。投诉人李广表示,自己因业务纠纷遭多人围殴,经司法鉴定构成轻伤二级,已达到刑事立案标准,但案件在办理过程中,大唐派出所存在立案侦查拖沓、强制措施采取不到位、案件移送不及时等问题,办案民警更被指控存在非法限制人身自由、篡改笔录等违规违法行为。截至目前,该案涉案12名人员中仅3人被拘留,主要嫌疑人多次被传唤后均获担保释放,案件迟迟未有实质性进展。针对投诉人反映的相关情况,大唐派出所及诸暨市公安局尚未作出正式官方回应。
一、事件起因:业务费纠纷引发冲突 十余人群殴致受害人重伤住院
据投诉人李广陈述,其为安徽阜阳籍人员,常年在诸暨大唐镇从事油漆相关工作。2025年12月15日晚,李广因此前介绍给老乡单传良的一笔业务费用结算问题,双方在电话沟通中发生言语争执。随后,单传良的朋友张强主动致电李广,对其进行辱骂,并要求李广前往大唐街道某饭店当面协商。
李广称,当晚21时40分许,他与家人一同抵达该饭店门口时,发现张强、单传良等十余人早已在此聚集,其中一名涉案人员手持木棒等候。李广刚下车,便遭到张强及其亲友等多人的围殴,殴打过程持续近十分钟,直至当地派出所民警赶到现场才得以制止。冲突过程中,李广的妻子上前拉架时突发昏迷,被一并送往医院救治。
李广事发当日随即前往医院就诊,因伤势持续加重,次日转入诸暨市人民医院接受治疗。经医院诊断,李广存在左侧肋骨骨折、面部软组织挫伤、牙齿折断等多处伤情,共计住院28天,身体与精神均遭受严重伤害。
二、关键佐证:司法鉴定为轻伤二级 涉案行为已触犯刑法
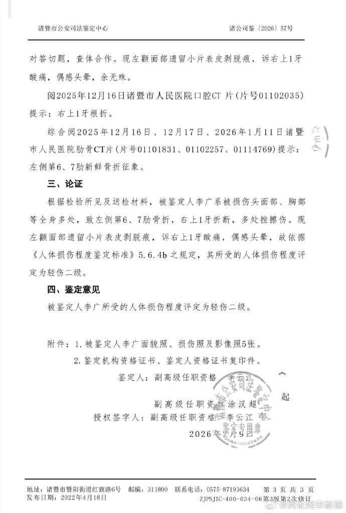
由诸暨市公安司法鉴定中心出具的《法医学人体损伤程度鉴定书》(诸公司鉴〔2026〕57号)显示,该鉴定委托单位为大唐派出所,鉴定日期为2026年1月29日,正式出具日期为2026年4月9日。鉴定书完整收录了李广在诸暨市第六人民医院、诸暨市人民医院的门诊病历、住院记录等诊疗材料,明确记载其伤情包括头皮血肿、面部挫伤、左侧第6、7肋骨骨折、右上1号牙齿折断等。
依据《人体损伤程度鉴定标准》相关规定,该鉴定中心最终评定李广的损伤程度为轻伤二级。根据我国《刑法》第二百三十四条规定,故意伤害他人身体,致人轻伤的,构成故意伤害罪,依法可处三年以下有期徒刑、拘役或者管制。这一鉴定结论明确,该案涉案人员的行为已涉嫌刑事犯罪,理应进入正规刑事侦查、诉讼程序。
三、案件办理存多处疑点 当事人指控派出所程序违法、履职不力
李广在实名投诉材料中,针对大唐派出所及办案民警杨涛的案件办理流程、执法行为提出多项明确质疑,核心问题集中在案件处置、执法规范、案件推进等多个方面:
1. 强制措施适用迟缓,涉案人员管控不到位
李广表示,案件发生至今,参与围殴的12名涉案人员中,仅有3人被公安机关依法拘留,而组织、参与殴打的主要嫌疑人张强,先后三次被警方传唤,均通过他人担保被释放,未被采取拘留、逮捕等强制性措施。李广质疑,大唐派出所未依法全面、及时对全部涉案人员采取强制措施,存在消极办案、管控不力的问题。
2. 指控办案民警存在多项违规执法行为
一是非法限制人身自由。李广称,2025年12月18日,他作为案件受害人前往大唐派出所配合制作询问笔录时,办案民警杨涛无故抽走其皮带、没收手机,将其单独关入候问室长达约6小时,其认为该行为属于非法拘禁,严重侵害自身合法权益。
二是涉嫌篡改询问笔录。李广表示,民警杨涛制作的首次询问笔录,存在多处关键内容与自己的实际陈述不符,刻意歪曲涉案人数、冲突起因等核心事实,经自己多次强烈反对并要求更正,笔录才得以修改。
三是以调解替代刑事追责,拖延案件移送。李广提到,即便轻伤二级的司法鉴定结论已出具,大唐派出所直至2026年3月,仍反复组织双方进行调解,不断劝说其接受民事和解,未按照法定程序将刑事案件移送至人民检察院审查起诉。其提供的通话记录与见面沟通凭证显示,大唐派出所所长边超也曾出面,要求双方达成和解、私了此事。
3. 涉案共犯未被追责,案件认定存在疏漏
李广认为,老乡单传良因业务费纠纷故意虚构事实、挑拨矛盾,是引发此次冲突的教唆者,属于涉案共犯,理应被追究刑事责任,但大唐派出所至今未对单传良采取任何强制措施,也未将其纳入刑事侦查范围,案件事实认定与涉案人员追责存在明显疏漏。
四、投诉人明确四大诉求 要求依法依规公正处理案件
针对案件办理过程中存在的诸多问题,李广提出四项明确诉求,希望相关部门依法处置,维护自身合法权益:
一是要求公安机关对张强、单传良等全部涉案人员全面立案侦查,依法采取刑事强制措施,严格追究其故意伤害罪的刑事责任;
二是要求相关部门彻查大唐派出所民警杨涛等人,是否存在非法拘禁、滥用职权、徇私枉法、玩忽职守等违法违纪行为,一经查实依法依规追究责任;
三是要求大唐派出所立即终止违规调解,停止以民事协商方式拖延办案,尽快将该刑事案件移送至检察机关审查起诉;
四是要求全部涉案嫌疑人赔偿其医疗费、误工费、护理费、营养费等全部经济损失,弥补其人身与财产损害。
五、案件尚无官方定论 公众期待公正核查回应关切
截至投诉人提交投诉材料当日(2026年3月10日),李广表示案件始终处于停滞状态,无任何实质性进展。值得注意的是,李广的伤情正式司法鉴定报告出具日期为2026年4月9日,晚于其投诉日期,进一步凸显案件办理流程的滞后性。
截至目前,大唐派出所、诸暨市公安局以及检察机关均未就本案的办理进展、针对民警执法行为的投诉核查情况,发布任何官方通报或说明。
编者按:故意伤害致人轻伤二级的刑事案件,案件事实清晰、法律适用明确,本应严格按照刑事诉讼法规定的程序,推进立案、侦查、移送起诉等环节,依法维护受害人合法权益,严惩违法犯罪行为。投诉材料中反映的案件办理拖沓、以调解替代刑事追责、涉案嫌疑人未被有效管控、民警执法行为失范等问题,若经查证属实,不仅直接损害个案公平正义,更会严重影响基层公安机关的执法公信力,破坏当地法治生态。
公众期待,诸暨市相关上级部门能够高度重视此事,依法启动全面调查,及时查明案件事实,公正处理涉案违法犯罪人员;同时,针对派出所办案流程是否规范、民警执法是否存在违规违纪行为,作出客观、公正、经得起法律和公众检验的调查结论,及时回应投诉人诉求与社会公众关切。法治的生命力在于执行,法治的权威更需要在每一起具体案件中得到不折不扣的捍卫,本网将持续跟踪关注事件后续进展。
作者简介
李新德是中国舆论监督网的创办人。2004年发表《山东省济宁市副市长李信下跪丑行录》一文,成为推动中国网络反腐的标志性人物,该事件也被视为中国网络反腐的开端。2009年,“网络反腐”一词被正式收录进《党的建设辞典》,标志着这一新型监督方式获得权威认可。
“舆论网”还发表文章《众法官联手操作最高法院内部函 济宁生效判决难执行》《我的回忆:那场与江西高院副院长的较量》,推出舆论网视频《曝光三位法院院长,全部拿下》(安徽界首市法院院长何涛、乌海市海勃湾区区法院院长申向东、辽宁阜蒙县法院院长马利民)。
微信公众号:anhuilixinde
舆论网已将上述内容的文章在4月3号通过微博私信,微信公众号和电子信箱发给了诸暨市公安局,约定如有意见可以在3日内回复,截止发稿时,没有回音。

附:法医鉴定


